Négy szem elvű (FEP) és dupla (FEPB) rögzítés
A RecroGrid Framework a magas biztonságú adatrögzítési elvárásoknak megfelelő Négy szem elvű (jóváhagyást igénylő - FEP),
és a Dupla rögzítés (FEPB) lehetőségét is támogatja.
Mindkét modult az Adminisztrátori felületen lehet engedélyezni és paraméterezni,
kiegészítő adatbázis-szerkezet módosításra vagy kódírásra nincs szükség. Az eredeti adatok csak a FEP (jóváhagyás) vagy FEPB (azonos második rögzítés) esetén kerülnek módosításra.
A FEP / FEPB modult mező szinten is lehet paraméterezni, így csak a megadott mezők esetén kell a FEP / FEPB folyamatot végrehajtani.
A FEP / FEPB folyamatok részletes állapota és története az Adminisztrátori felületen a RS_FEP RecroGrid-ben nyomon követhető.
This topic contains the following sections:
FEP / FEPB használatához bejelentkezett felhasználó szükséges, illetve a
RecroTrack működéshez szükséges feltételeknek teljesülniük kell, illetve a RowVersion mező definiálása kötelező.
FEP / FEPB várakozási állapotban csak a FEP Queue felületen lehet változásokat végrehajtani.
Egy entitáshoz beállítható több RecroGrid nézet (FEP és normál), ami hibás használat esetén inkonzisztenciát okozhat.
FEP / FEPB használatát javasolt entitásonként egy RecroGrid-re korlátozni és az esetleges többi RecroGrid-et csak megtekintési jogosultsággal ellátni.
FEP Queue nézetben az újonnan felvitt rekordokra csak a kliens módú szűrő működik.
FEP jóváhagyás / elutasításhoz külön jogosultság tartozik, de a szokásos CRUD jogok is szükségesek.
FEP / FEPB új felvitelnél a recroSecRowLevel/recroSecColLevel nem elérhető.
A modult RecroGrid Entitásonként az RGO_FEP opciós beállításban
true értékkel lehet bekapcsolni. Ha csak egyes mezőkre kell FEP jóváhagyást engedélyezni, akkor azokat az
RGO_FEPColums opciós beállításban kell felsorolni.
A felvitel és a módosítás a megszokott felületen kezdeményezhető, de az adatok rögzítése egy elkülönített helyen kerül tárolásra.
Egy FEP folyamat elindítása után, rekord zárolásra (újabb módosítás nem kezdeményezhető) kerül a folyamat lezárásáig (jóváhagyás vagy elutasítás).
A jóváhagyásig a Form nézeten az eredeti értékek jelennek meg, a módosított mező neve pedig megjelölésre kerül (alapértelmezés szerint sárga háttérrel) illetve
a mezőhöz tartozó tooltip megjeleníti az új értéket.
A FEP módosítás jóváhagyásához vagy elutasításához a Toolbar / FEP Queue gombbal FEP módba kell váltani, ahol csak a FEP rögzítés alatt álló rekordok látszódnak.
Ebben a módban a Form nézeten már az új értékek látszódnak, és a tooltip az eredeti értékeket jeleníti meg.
Ha a Form nézeten az eredeti érték közvetlen megjelenítésre is szükség van, akkor az RGEntity beállításokban az RGPropery-t le kell másolni, a névben a FEP:
előtagot kell használni és a mezőt dinamikusnak (IsDynamic) kell megjelölni.
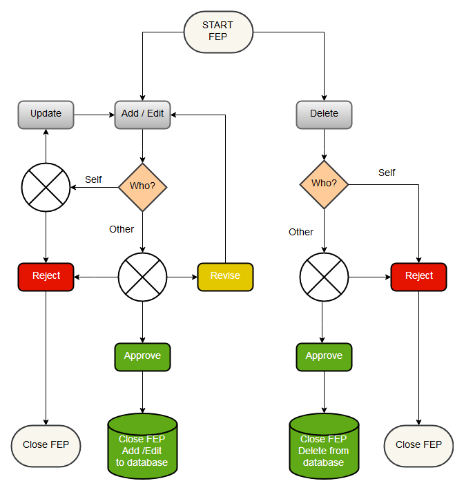
FEP folyamatábra

A modult RecroGrid Entitásonként az RGO_FEPB opciós beállításban
true értékkel lehet bekapcsolni. FEPB használata esetén a dupla rögzítésre szükséges mezőket kötelező felsorolni az
RGO_FEPColums opciós beállításban.
FEPB rögzítés esetén a mező neve szintén megjelölésre kerül, de az új érték csak a rögzítő felhasználónak és csak FEP Queue módban kerül megjelenítésre.
FEPB folyamatábra
